2023年11月10日,全省创新深化大会在省人民大会堂举行。省科学技术厅公布2022年度浙江省科学技术奖获奖名单,共有298项成果(项目)获省自然科学奖、技术发明奖和科学技术进步奖,国际科学技术合作奖共6项。
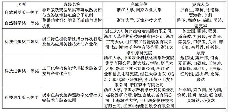
bat365正版唯一官网罗自生教授领衔的“非呼吸跃变型果实草莓成熟调控与应答逆境胁迫的分子机制 ”荣获浙江省自然科学奖一等奖;陈卫教授领衔的“浆果功效组分的分子基础与调控机制”荣获浙江省自然科学奖二等奖;陈士国教授领衔的“浙江特色植物活性成分梯次智造及稳态应用关键技术与产业化”荣获浙江省科学技术进步奖二等奖;聂鹏程研究员领衔的“工厂化种植智能管理技术装备研发与产业化应用”荣获浙江省科学技术进步奖二等奖;叶章颖教授领衔的“淡水鱼类设施养殖数字化管控关键技术与装备应用”荣获浙江省科学技术进步奖三等奖。

在此,谨向罗自生教授、陈卫教授、陈士国教授、聂鹏程研究员、叶章颖教授及其领衔的团队致以由衷的祝贺!
